На нескольких саровских улицах автомобилистам запретят останавливаться
Общество 22-01-2018, 10:11 1 109

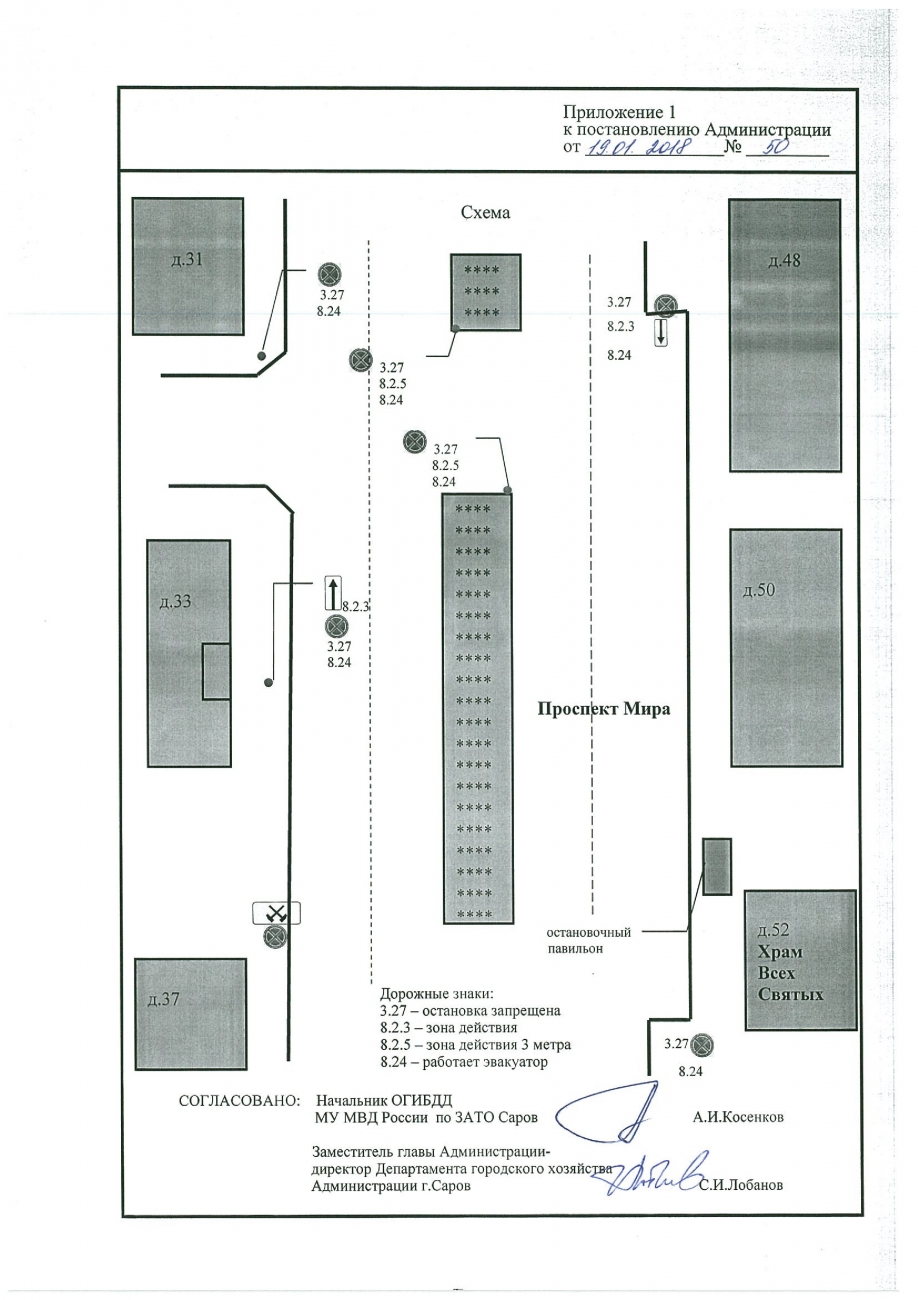
Как следует из постановления № 50, которое опубликовано на сайте городской администрации, новые знаки "Остановка запрещена" появятся на проспекте Мира, улице Строителя Захарова и улице Давиденко.
Со схемой установки знаков можно ознакомиться ниже:
![]()
![]()
Со схемой установки знаков можно ознакомиться ниже:



